
CBA常规赛第22轮,宁波富邦町渥男篮男篮主场迎战广东宏远男篮,看下两队首发阵容,宁波首发阵容,王凡懿、辛普森、宁鸿宇、罗凯文、法尔,广东首发阵容,萨林杰、徐杰、胡明轩、奎因、王少杰。

开局宁波男篮率先进入状态,无论是进攻端还是防守端做了充分的准备。第一节只让广东队得到13分。
第二节刚开始,徐杰又崴脚踝了。感觉杜锋指导可以让徐杰多歇几场球的,徐杰倒在地上很痛苦,他在队友的搀扶下,一瘸一拐离场。萨姆纳连续冲击篮下成功,帮助广东队追分,但是球队的外线太差,三分球13中0。铁的太离谱了。法尔的防守护框,还有抢前场篮板对于宁波男篮的帮助很大。广东队想要打快,但是有法尔这个点很不好办。广东队的身高匹配不上宁波队,有时候只能用犯规来限制。半场结束41-37,广东男篮暂时落后宁波男篮4分。

这个半场基本上是外援在主导,全队37分,三位外援得到30分。在下半场广东男篮先解决法尔这个点,他在场对于球队影响巨大。
广东队在本场比赛第一个三分球来自奎因,此时全队的三分球16投1中。值得注意的是,焦泊乔在第三节过半就5犯离场,内线压力将会遇到严峻的考验。
第四节王少杰和陈家政两人也是5犯离场,本来就落后更不好打了,王洪泽和鲁吐布拉在一次争抢球时,胳膊被鲁吐布拉拧了一下,鲁吐布拉身体强壮,王洪泽身体单薄,身体还是吃亏了很多。

这场广东男篮的三分太铁,很多进攻选择也是很不合理。最终宁波男篮94-81战胜广东男篮。

看下球员数据,广东男篮,奎因24分8板6助2断、萨姆纳24分7板3助3断、胡明轩10分2板2助2帽、王少杰6分1板1助、萨林杰5分3板、王洪泽4分3板、焦泊乔3分3板1助、杜润旺3分2板、张皓嘉2分。
宁波男篮,辛普森24分7板9助2断、杰克逊19分2板1助、法尔11分6板、罗凯文10分1板1助、宁鸿宇9分4板1助、鲁吐布拉6分8板、王凡懿6分1板1助、王俊杰5分4板3助2断、小马丁2分5板、戴昊2分2板。
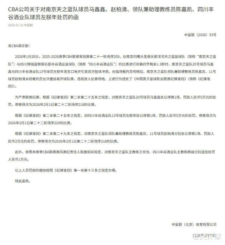
第二个消息,CBA公司官方宣布了罚单,在1月30日南京同曦男篮和四川丰谷酒业男篮那场比赛的冲突,马鑫鑫和左朕年发生肢体冲突。值得注意的是,同曦领队兼助教陈嘉凯和赵柏清进入比赛场地,违反规则。

最终同曦球员马鑫鑫和四川球员左朕年,都是各自停赛一场,并且罚款5万元,陈嘉凯和赵柏清各自停赛一场,罚款2万元。同时同曦主教练王世龙和四川主教练杨城,分别被追加处罚1万元。
可以说这次冲突直接导致6人遭受处罚,共处罚16万元,处罚力度还是很大的。
网上配资提示:文章来自网络,不代表本站观点。